AURUM

TYPE

UIUX Design

UX Research

OVERVIEW

designer

Elaine Zeng

Aurum: Emotion-Driven Museum Experience for Gen Z

This project represents the first phase and core user experience vehicle of the service system design for the emotion-driven cultural interaction model proposed in my master's thesis.

Aurum is a museum navigation app designed for Gen Z audiences. Through emotion recognition and AI-generated narratives, it transforms the traditional static exhibition experience into a personalized, emotionally resonant cultural journey connected to social networks. As the entry point for the entire system strategy, Aurum is not only a tool connecting users to artworks but also a cornerstone for initiating long-term cultural identity building, aiming to reshape the role and appeal of museums in the digital age.

problem STATEMENT

Despite significant investments in digitization, museums still face an emotional and social gap with their Gen Z audiences. Traditional exhibition models and one-way digital tools (such as audio guides and touchscreen displays) place visitors in a passive information-receiving position, which directly contradicts Gen Z's interactive habits. For them, the value of cultural experiences lies not in the one-way transmission of knowledge, but in emotional resonance, self-expression, and social sharing among peers. Therefore, many museums' digitization efforts remain merely at the technological level, failing to address the core aspects that attract younger generations.

DESIGN OBJECTIVES

Based on the above insights, this project aims to go beyond superficial technological interaction and build an experience system driven by emotion and extended by social interaction. Our design goal is to reshape the museum from an authoritative "knowledge transmission place" into a "space of emotional resonance and social co-creation" that can grow together with users.

  • From passive observation to emotional dialogue: Design an interactive mechanism that allows artworks to respond to users' real-time emotions, transforming the exhibition experience from mere "viewing" into a personalized "emotional dialogue."

  • From personal experience to social connection: Embed lightweight social features within the experience, encouraging users to share their personalized art narratives, transforming personal insights into shareable social currency, and fostering resonance with others.

  • From one visit to lasting identity: Create an accumulative and portable "digital cultural identity" for users, recording their emotional journey across museums and connecting isolated visits into a continuous growth narrative.

research insights

Research has found that the core factors driving Gen Z's participation in museum experiences have undergone a fundamental shift:

01 Seeking emotional resonance, not knowledge accumulation

Their primary motivation for visiting was to seek inspiration, engage in self-reflection, and foster emotional connection, rather than passively receiving historical or academic information. The exhibition's "emotional impact" was far more important than its "quantity of information."

02 Valuing the social experience over solitary immersion

Museums are seen as important social spaces. The shared memories created by exploring together with friends, sharing immediate reactions, and collaborating to complete challenges are far more valuable than those achieved through deep immersion alone.

03 Prefers light interaction and craves feedback

They prefer quick, fun, and low-barrier-to-entry participation methods, where they can immediately see the changes or results of their actions. This interaction should also be easy to record with photos and share online to extend its social value.

*Among young adults, only 9% are frequent museum visitors.

*About 54% of U.S. teenagers use at least one social media platform daily, making these platforms their primary channel for accessing news and cultural content.

*Globally, the cultural sector is undergoing a profound wave of digital transformation.

online survey

The aim is to collect a broad range of information on the museum visiting habits and attitudes of Gen Z audiences. By quantifying the data from 152 participants who answered 10 questions, we will identify their visiting frequency, preferred museum types, main motivations, and perceptual barriers, thus pinpointing key directions and common trends for subsequent in-depth research.

IN-DEPTH INTERVIEW

ONLINE ETHNOGRAPHY

To capture how Gen Z engages with museums in their everyday digital lives, we conducted an online ethnography across TikTok and Instagram. Using hashtags such as #museumtok, #aestheticlife, #museumdate, #aestheticmuseum, and #culturegram, we collected 60–80 posts, filtered 40–50, and deeply analyzed 20–25. This helped reveal the aesthetic cues, social motivations, and cultural narratives that shape Gen Z’s online museum discourse.

ON-site observation

CO-CREATION WORKSHOP

To explore how Gen Z forms meaning, emotion, and connection within museum spaces, we conducted interviews with 14 Gen Z visitors and 5 museum experts, including curators, staff members, and exhibition designers. By combining institutional perspectives with lived visitor narratives—and using retrospective reflection techniques to surface emotional memories—we uncovered the emotional, cognitive, and social dynamics shaping contemporary museum experiences.

I conducted on-site observations at 4 museums in Savannah: the Webb Military Museum, the American Prohibition Museum, the Telfair Museum, and the SCAD Museum of Art. The goal was to understand how young visitors navigate museum spaces, what behaviors they naturally adopt, and how they engage with exhibits in real-world environments.

To explore Gen Z’s emotional, spatial, and social expectations for future museum experiences, we hosted a co-creation workshop with 6 Gen Z participants (aged 18–25). Selected for their strong expressive abilities and prior involvement in our interviews, participants worked in a small-group setting to collaboratively envision what a more meaningful, resonant, and engaging museum of the future could look like.

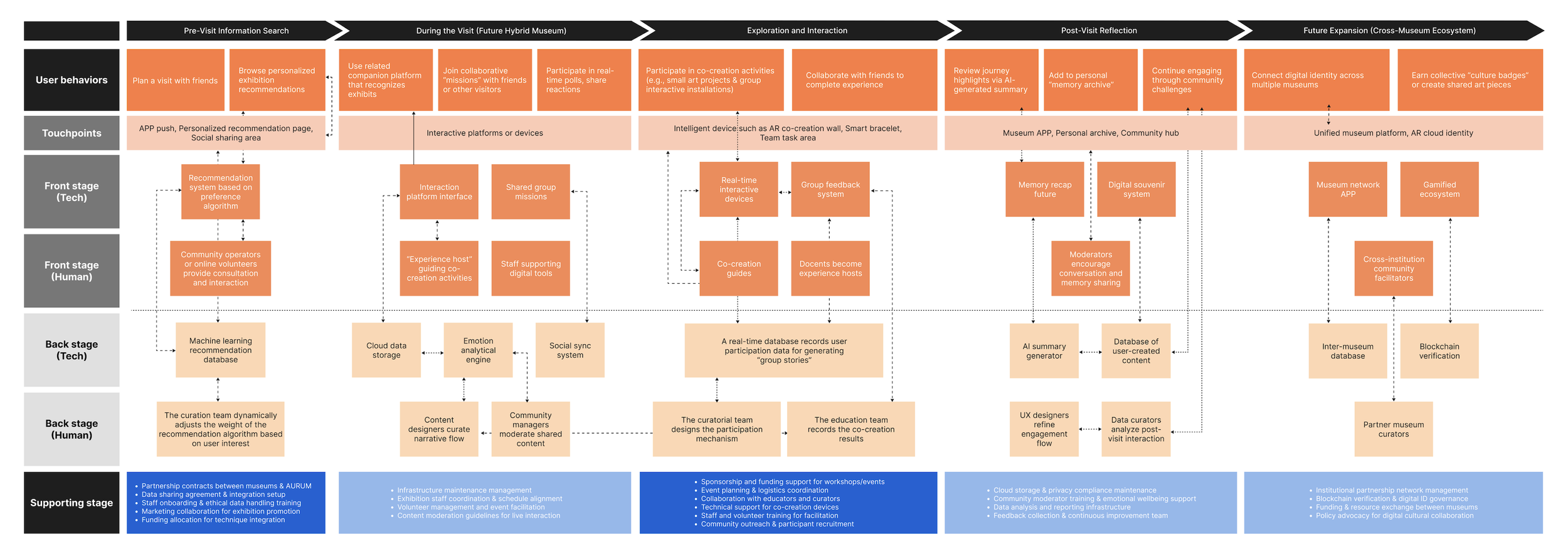
THREE-STAGE SERVICE STRATEGY

From "emotion-driven" to "social co-creation" and then to "cross-museum cultural ecosystem", we are building a sustainable and scalable museum interaction system.

01 Aurum App: Emotional Navigation + AI Narrative Engine

Keywords: Emotion recognition, personalized narrative, artistic autobiography

Aurum serves as the system's emotional entry point, transforming static exhibition viewing into personalized emotional dialogue through emotion recognition and AI-powered narration.

1. Onboarding & Pre-vist

2. Choose the museum + Recommended exhibit works route / gallery

3. AI Story companion + Collect into Passport

02 Aurum Cultural Task Network: A Social Co-creation Platform

Keywords: Task challenges, community co-creation, gamified interaction

Aurum extends personal experiences into social co-creation, and gamified tasks inspire users to create and share.

A multi-layered journey that shows how future museums move beyond exhibitions to become ecosystems of cultural identity and social connection.

03 Aurum Cloud Network: Cross-Museum Identity and Data Continuity

Keywords: Cross-Museum Identity, Data Synchronization, Cultural Memory Chain

Aurum is building a cross-museum digital identity system to achieve seamless continuation of users' cultural experiences.

This map visualizes a redefined museum ecosystem in which curators, Gen Z visitors, and digital systems function as active nodes. Four flows: information, emotion, value, and system create a continuous cycle of mutual learning and co-creation, moving museums beyond departmental silos toward a responsive cultural network.

Aurum is not only the entry point, but also the "emotional engine" of the entire system.

Through emotion recognition and AI storytelling, it lays the emotional foundation for subsequent social co-creation and cross-museum ecosystems, realizing the evolution from "individual emotion" to "collective cultural memory".

USER TESTING & ITERATION

Testing Objectives and Methods

Objective: To verify the user experience, emotional resonance, and interaction logic of the Aurum system.

Method: Task testing + emotional feedback collection

Participants: 8 participants (6 Gen Z viewers + 1 curator + 1 museum staff member)

Testing Format: Medium-fidelity prototype + task flow testing + "do-and-talk" recording method

Test Task Flow

Users need to complete 8 key tasks to simulate a complete user experience:

Task 1: Launch and Mood Selection

Open the Aurum App, log in to your account, and select a tag representing your current mood from the mood panel. (e.g., your today’s mood is “calm”)

Task 2: Museum Selection

After entering the homepage, select a nearby partner museum from the list based on your location information as the venue for this experience.

(e.g., you are near the Telfair Museum)

Task 3: Emotional Content Exploration

The system recommends artworks in this museum based on the selected emotion. Participants must choose the exhibit that interests them most to access its details page.

(e.g., you choose “The Hammock” to see its details)

Task 4: Generate Personalized Stories

Click the "Generate Story" button to trigger AI to generate a personalized narrative based on the work and the user's emotions. Read the narrative and assess the degree of resonance.

Task 5: Save to Personal Passport

Save the generated narrative to your "Aurum Passport" as a cultural memory of this visit.

Task 6: Browse Passport Contents

Return to the passport interface and browse all saved stories and artwork records. Try to find or review specific entries.

Task 7: Create Shareable Content

Select a story from your passport and click the "Generate Poster" function to create a personalized exhibit poster that can be shared on social media.

(e.g., you choose “Glimmering Reflections”)

Task 8: Review the Journey Summary

View the automatically generated "My Museum Journey" timeline on your personal homepage to review this and past emotional exploration paths, such as other museums in history.

Key User Feedback and Optimization

Pain Point 1

Emotional Recommendations: The Conflict Between Emotional Coherence and Spatial Path

Feedback: Users appreciate the concept of emotional recommendations; however, the recommended works are scattered across different exhibition halls, resulting in fragmented routes and disrupting the flow of the viewing experience.

User's perspective: "If the recommended works are too scattered, I feel tired and distracted. I hope to generate a coherent emotional route."

Design Insight: Emotional recommendations must be integrated with spatial navigation to strike a balance between emotional coherence and physical path.

Iteration 1

Emotional Route Map

Problem Solving: Emotion-Recommended Works are Scattered in Space

Solution: Add an "Emotional Navigation Map" to automatically generate a coherent exhibition route that users visit the exhibitions related to their current mood, with the route on a map.

Pain Point 2

Information Architecture Challenges After Content Growth

Feedback: The passport interface became cluttered as content increased; users suggested categorizing by emotion (e.g., "Quiet Moments," "Curious Encounters").

Design Insights: A scalable categorization system needs to be established, supporting content folding and personalized narrative upgrades.

Iteration 2

Passport Categorization & Personalization Upgrades

Problem Solving: The passport interface is cluttered, and the narrative lacks personalization

Solution:

  • Add collapsible emotion category tags.

  • Enhance AI story personalization (e.g., the theme "My Spiritual Dialogue with an Artist").

NEXT STEPS

01 System Iteration and Ethical Construction

Further explore the cultural adaptability and ethical framework of emotion algorithms, especially how to balance personalized narratives and artistic authenticity in cross-cultural contexts.

02 Inter-institutional Collaboration and Data Ecosystem

Promote data sharing standards and identity recognition mechanisms among museums to build an open and sustainable network of cultural memory.

03 Social Design and Community Participation

Extend the participatory approach in this study to broader issues of cultural publicness, helping museums become catalytic platforms for community dialogue and identity construction.

REFLECTION

The completion of this research would not have been possible without the meticulous guidance and support of my professors. Here, I would like to express my deepest gratitude to my committee chair, Professor Sunghan Kim, committee members Professor Niklas Jacob and Susan Falls, and my thesis instructor, Professor Silke Botchat. Special thanks go to Niklas Jacob for his patient guidance on my research methodology in the early stages of the research, helping me to build a solid qualitative research framework; to Professor Sunghan Kim for his forward-looking suggestions on emotional interaction design; to Professor Susan Falls for her profound insights from a cultural anthropological perspective; and to Professor Silke Botchat for her meticulous refinement of design expression and narrative logic.

Through this year of research and practice, I have come to a profound realization: design is not only a means of solving problems, but also a medium for building meaning and connection. In exploring the emotional bridge between museums and Gen Z, I have gradually come to understand that technology should serve human connection, not replace it. Every step of the Aurum system, from concept to prototype, has further convinced me that future cultural experiences should be an ecosystem based on emotional resonance, narrative co-creation, and identity continuation. At the same time, I have also realized the importance of interdisciplinary collaboration: the cross-disciplinary perspectives of museology, behavioral psychology, interaction design, and sociology have provided a more comprehensive dimension for this research.

PROCESSBOOK